首页
MBA资讯
报考指南
MBA资料
服务中心
北京
上海
天津
山东
江苏
浙江
湖北
黑龙江
辽宁
吉林
四川
广东
河南
福建
安徽
河北
深圳
陕西
首页
>
中公MBA
>
报考指南
>
提前面试
>
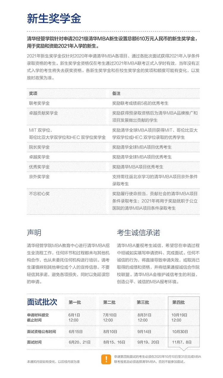
申请资料 | 2021年入学清华MBA招生简章
来源:清华MBA 时间:2020-04-08 09:08:50
2020年MBA/MPA/MEM备考主群:
696750357
2021年入学清华MBA现已开通
申请批次选择及申请材料提交
全新清华MBA招生简章
为您提供申请全流程中
STEP BY STEP详细指导
快来下载阅读吧!
识别上图二维码
下载PDF招生简章
免责声明:本站所提供的内容均来源于网友提供或网络搜集,由本站编辑整理,仅供个人研究、交流学习使用,不涉及商业盈利目的。如涉及版权问题,请联系本站管理员予以更改或删除
上一篇:
北京大学光华管理学院MBA2021年申请时间与面试时间
下一篇:
2021年北大光华MBA招生正式启动
分享到:
0
关键词阅读
招生简章
推荐阅读
·
2023年北京大学光华管理学院MBA提前面试启动!
·
2023上海院校考研初提前面试通知如何?
·
2023北京那些院校开通考研提前面试通知?
·
【注意】2023全国各省市院校提前面试通知汇总
·
2023上海财经大学MBA(EMBA)什么时候提前面试通知?