各位考生:
欢迎报考上海财经大学MBA和EMBA!
上海财经大学2022年入学MBA和EMBA预面试网申通道现已上线。请考生点击“阅读原文”或复制此链接(https://usercenter.sufe.edu.cn/Apply/Account/MBALogin)至浏览器,注册、登录网申系统并完成预面试申请。
何为“预面试”?
上海财经大学MBA和EMBA招生采取“W+D预面试”政策。申请人在参加联考之前提前参加面试,项目根据考生在线申请所提交的报名信息进行全面的背景评估(Width),并根据背景评估结果,对符合条件的考生进行较为深入的预面试考察(Depth)。
2022年入学预面试时间安排如下:

申请“预面试”!
预面试申请采用在线报名的形式。网申系统现已开放,请考生登录网申系统填写申请资料并提交。
方法一:
点击“阅读原文”或复制此链接(https://usercenter.sufe.edu.cn/Apply/Account/MBALogin)前往;
方法二:
在上海财经大学MBA项目官网
(https://cob.sufe.edu.cn/MBA)点击“2022MBA预面试申请”(如红框所示)进入。

系统注册成功后,申请人须在相应批次的网申截止日期之前完成在线申请的所有内容(班型选择、个人信息、自我评述、他人推荐、问卷调查以及电子申请材料上传)。请注意:电子申请材料需满足系统要求的格式和大小,且需保证内容清晰。
关于预面试,这几点必须知道!
【预面试考察内容】
1)思想政治与品德素养
2)英语能力
3)个人综合能力
【预面试结果】
预面试成绩 = 背景评估成绩(基于网申填写资料的评分)+ 面试成绩
项目将综合上述两部分成绩从高到低排名确定预面试结果。预面试结果分为:
1)预面试优秀。预面试结果为优秀的考生,在联考总成绩达到国家A类考生线且单科成绩达到上财单科线后,获得拟录取资格;
2)预面试良好(分为附加分20分和附加分10分两档)。预面试结果为良好的考生,在联考总成绩达到国家A类考生线且单科成绩达到上财单科线后,附加分计入总成绩从高到低排名录取;
3)预面试一般。预面试结果为一般的考生无附加分,在联考总成绩达到国家A类考生线且单科成绩达到上财单科线后,按照总成绩从高到低排名录取。
2022年入学上财MBA和EMBA招生录取流程图

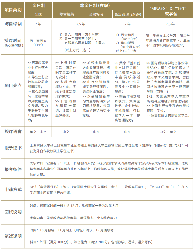
2022年入学上财MBA和EMBA项目概览
建校于1917年的上海财经大学是中国最早的商学研究高等学府。百年上财,百年商学,一代代上财人铭记“厚德博学,经济匡时”之校训,为推动中国现代商业社会进步做出了卓越贡献。上海财经大学的MBA教育始于1991年,是全国首批试办MBA的九所院校之一,并在2021年迎来项目成立30周年。而立之年的上海财经大学MBA项目现已通过AMBA国际认证及中国高质量MBA认证(CAMEA),上海财经大学商学院已通过AACSB和EQUIS国际认证。目前,项目在培养体系、师资开发、海外交流、产教结合及学员职业发展等方面锐意进取,全力构建“中国一流、世界知名”的MBA项目。


注意事项
1. 面试时间一经公布不能更换。名单公布后考生可于网申系统的“站内消息”查看面试通知和面试安排。如有时间调整需求,请于面试名单公布前发送申请邮件至上财MBA招生办邮箱(cobadmissions@mail.sufe.edu.cn);
2. 如预面试后有转班需求,必须在联考报名前参加转班面试,且面试成绩以转班面试成绩为准,原预面试成绩予以作废。具体转班面试申请信息请留意官网和本公众号通知;
3. 上海财经大学商学院MBA中心招生办联系方式如下——
地址:上海市虹口区中山北一路369号上海财经大学商学院MBA中心招生办
网址:https://cob.sufe.edu.cn/MBA
邮箱:cobadmissions@mail.shufe.edu.cn
电话:021-65580018(工作日)
微信公众号:上海财经大学MBA(shufe-mba)
微信咨询号:sufemba1
原标题:【重磅】上海财经大学2022年入学MBA和EMBA预面试网申通道现已上线!
文章来源:https://mp.weixin.qq.com/s/IxpZhbNRP8iXcrjptz-SHQ
免责声明:本站所提供的内容均来源于网友提供或网络搜集,由本站编辑整理,仅供个人研究、交流学习使用,不涉及商业盈利目的。如涉及版权问题,请联系本站管理员予以更改或删除